公益主张所得税直播,明星与新闻实时采访揭秘
定义与内涵在当今社会,公益活动日益受到公众关注,所得税作为税收体系的重要组成部分,也备受社会热议,随着新媒体的快速发展,公益主张所得税明星与新闻实时采访直播逐渐兴起,成为了一种新型的公益宣传模式,其核心内涵主要体现在...
水上突发事件预警系统,水域安全与畅通的关键保障
随着水上交通活动的日益频繁,水上突发事件的发生频率也随之增加,这些突发事件不仅威胁到人们的生命安全,也对水域环境造成了严重影响,建立高效的水上突发事件预警系统,对于保障水上交通安全、维护水域环境具有重要意义,本文将探...
苏州最新疫情数据报告,今日更新概述
随着全球疫情形势的不断变化,我国各地疫情防控工作依然严峻,作为一座历史悠久且经济发达的城市,苏州的疫情发展备受关注,本文将围绕“今日苏州最新疫情数据”这一主题,为大家带来最新的疫情概况。疫情概况根据最新数据,苏州疫情...
千都城畅游指南,必游景点、美食、住宿一网打尽!
千都城,一座充满历史韵味与现代气息交融的城市,以其独特的魅力吸引着无数游客,本攻略将带您领略千都城的魅力,从历史文化、自然景观、美食特色等方面,带您畅游这座美丽的城市。历史文化之旅千都城拥有丰富的历史文化底蕴,您可以...
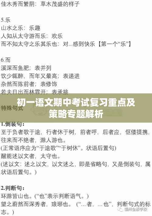
初一语文期中考试复习重点及策略专题解析
随着期中考试的临近,初一的同学们需要对自己的语文学习进行一个全面的复习,本文将围绕初一语文期中复习专题展开,帮助同学们梳理知识点,提高复习效率,为即将到来的期中考试做好充分准备。复习要点1、基础知识初一阶段,学生们需...
蓝田亲子游攻略大全,玩转亲子游,尽享美好时光!
蓝田,一个充满自然美景与历史底蕴的地方,是亲子旅游的绝佳选择,孩子们可以亲近大自然,体验丰富的户外活动,而家长们则可以带着孩子一同探寻历史的足迹,本文将为您提供一份全面的蓝田亲子旅游攻略,让您的旅行更加轻松愉快。目的...
巴西孩童犯罪案例深度解析,最新案例大盘点
巴西作为一个多元文化的国家,近年来孩童犯罪问题逐渐受到社会关注,这些犯罪案例涉及多种情境和原因,需要我们深入了解并寻求有效的解决策略,本文将为您呈现巴西最新的孩童犯罪案例大全,以期引起社会各界对此问题的关注与反思。巴...
独家热门小说探索,故事魅力世界即刻开启!
随着科技的快速发展,人们对文化娱乐的需求日益增长,在众多娱乐方式中,阅读小说成为了许多人钟爱的选择,我们将为您介绍如何立即阅读独家热门小说,带您进入一个充满魅力的故事世界。热门小说的魅力热门小说往往具有引人入胜的故事...
补肾良方,传统智慧与现代科技的完美融合独家配方
随着现代人生活节奏的加快,肾虚问题逐渐受到广泛关注,补肾不仅是中老年人关注的话题,也日渐成为年轻人关注的健康焦点,我们将为您揭晓一个补肾独家配方,该配方结合传统智慧与现代科技,旨在帮助您实现肾脏健康。了解肾脏的重要性...
实现基础减负,轻松应对学业压力
随着社会的发展和教育的普及,减负已成为教育领域和社会关注的焦点问题之一,特别是在基础教育阶段,落实基础减负工作尤为重要,本文旨在探讨关于落实基础减负的相关问题,以期为推进基础教育减负工作提供参考。基础减负的内涵与意义...















粤ICP备2020133062号-1